• 走进天劲
    • 企业简介
    • 企业文化
    • 天劲之歌
    • 荣誉资质
    • 组织架构
    • 发展历程
  • 产品中心
    • 中成药系列
    • 大健康食品系列
  • 新闻中心
    • 公司新闻
    • 市场动态
    • 视频中心
  • 企业党建
    • 党建动态
    • 群团活动
  • 健康坊
    • 儿童健康成长
    • 女性滋补养颜
    • 中老年养生
    • 健康资讯
    • 专家答疑
    • 健康自测
    • 养肺、健肺、保肺
    • 天劲营养肽度
  • 免疫抗衰
    • 老人
    • 成年人
    • 女性
    • 儿童
  • 补髓生血
    • “髓”与健康
    • 精/气/血概说
    • 病理基础
    • 临床文献
  • 招标公示
  • 加入我们
    • 人才理念
    • 公司福利
    • 校园招聘
    • 社会招聘
  • 客服中心
    • 联系方式
    • 招商加盟
走进天劲
产品中心
新闻中心
企业党建
健康坊
免疫抗衰
补髓生血
招标公示
加入我们
客服中心
  • 公司新闻
  • 市场动态
  • 招标公示
  • 视频中心

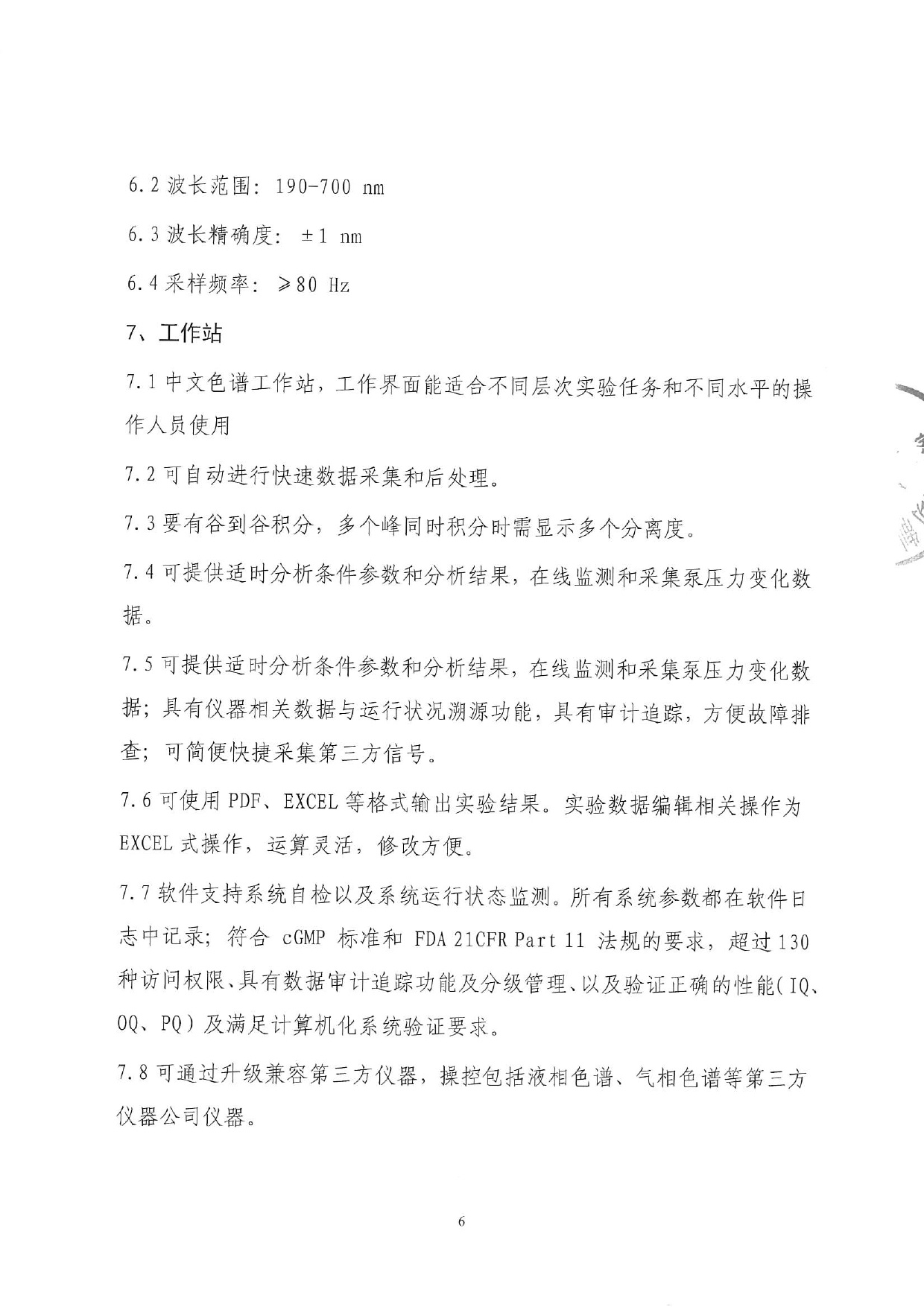
湖南天劲制药有限责任公司 研发部仪器采购邀标公告

发布时间:

2024-01-16 16:57

来源:

上一页

湖南天劲制药有限责任公司中药材采购招标公告 (TJZB-2024-02-01)

湖南天劲制药有限责任公司 液相色谱仪邀标公告

下一页
  • 走进天劲 /
  • 产品中心 /
  • 新闻中心 /
  • 企业党建 /
  • 健康坊 /
  • 免疫抗衰 /
  • 补髓生血 /
  • 加入我们 /
  • 客服中心 /
湖南天劲制药有限责任公司
湘ICP备14006340号-1
湘公网安备 43019002000678号
技术支持:中企动力 长沙 标签
营业执照